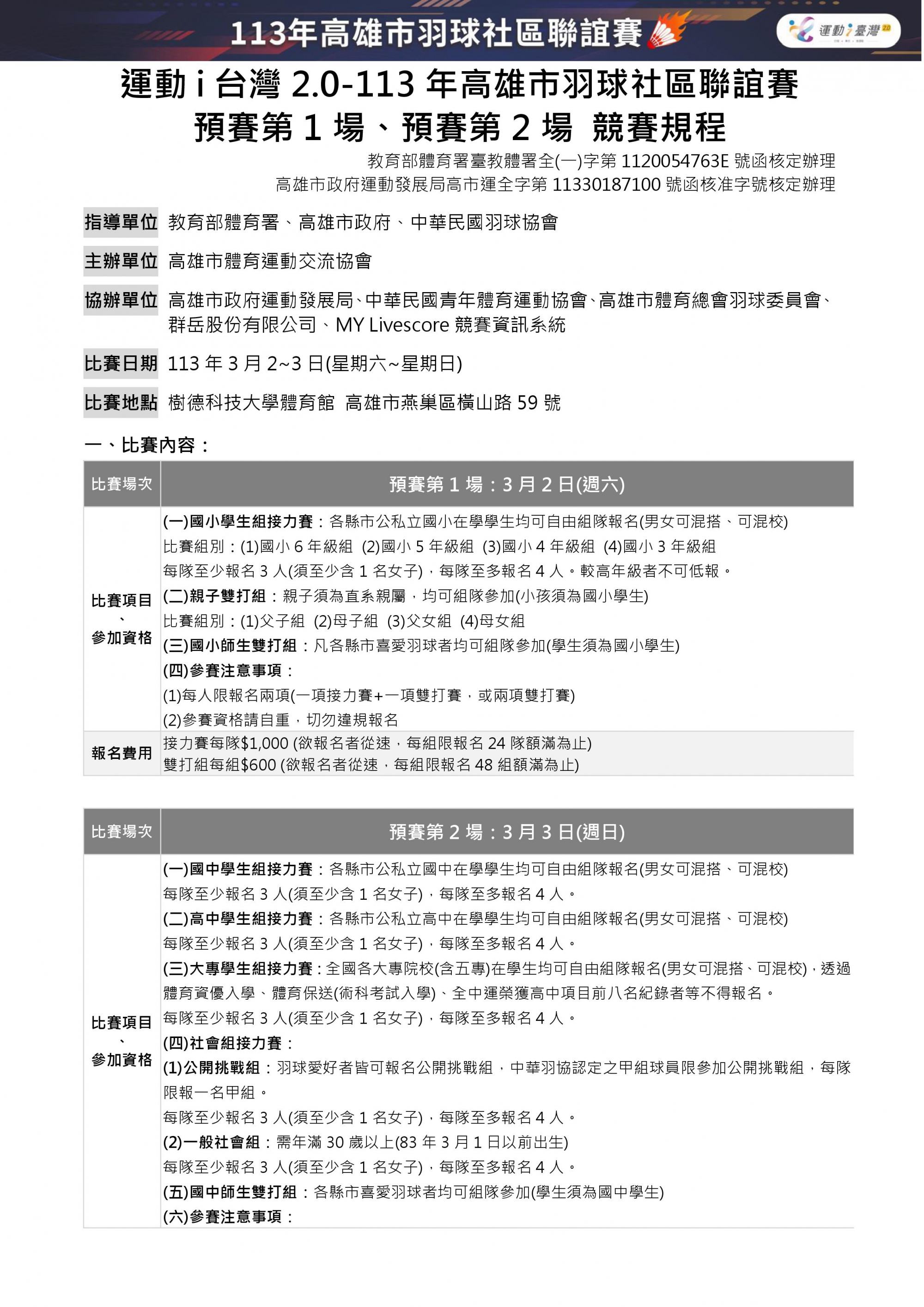
運動i台灣2.0-113年高雄市羽球社區聯誼賽第1、2場次開始受理報名囉
參賽資格:各縣市對羽球有興趣的民眾
比賽日期:113.03.2~3(星期六~日)
比賽地點:樹德科技大學體育館,高雄市燕巢區橫山路59號
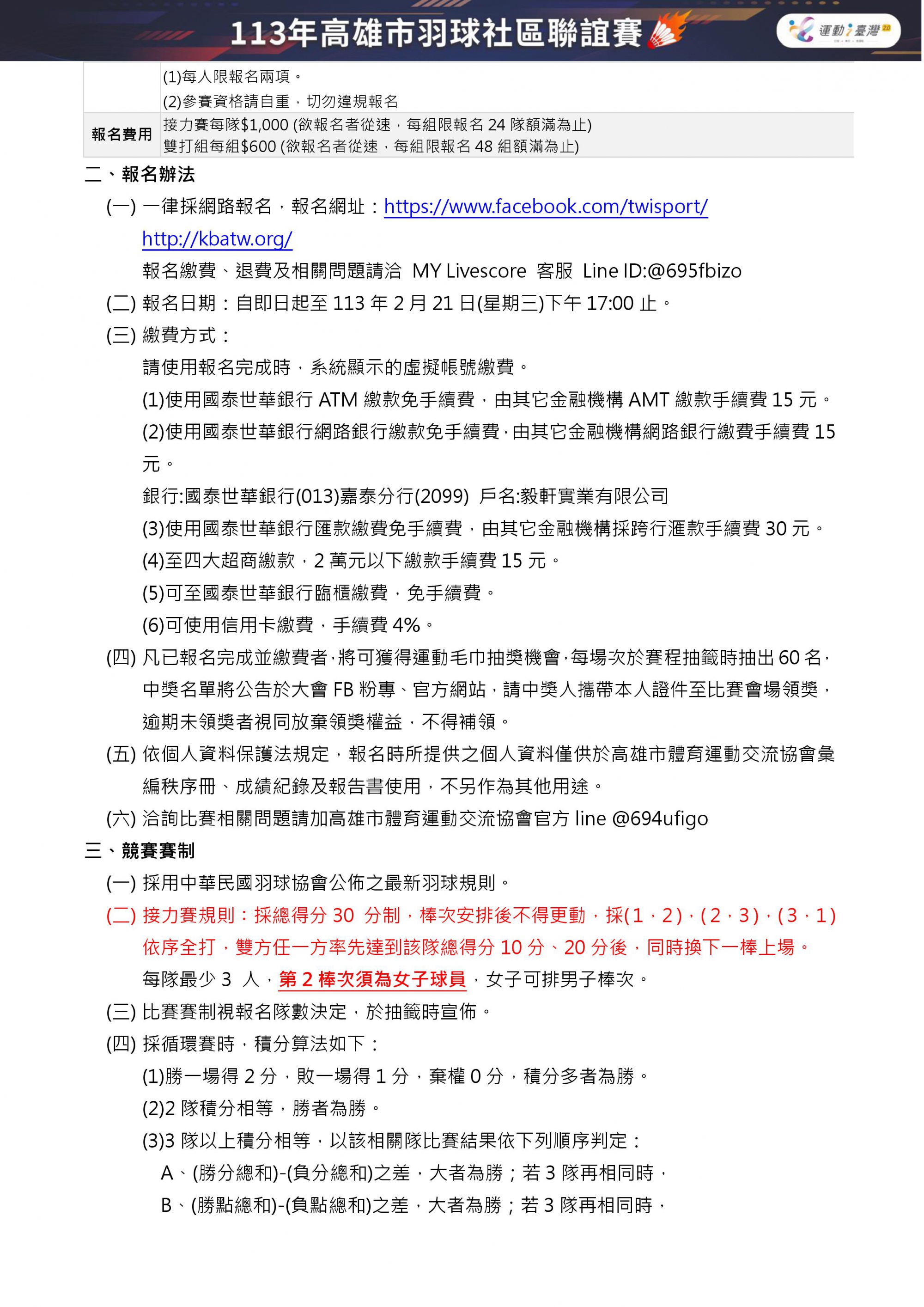
報名日期:自即日起至113年2月21日(週三)下午17:00止
欲報名者從速,每項目每組均有限額、額滿為止哦
接力賽項目每項新台幣壹仟元($1,000TWD)。
雙打組項目每項新台幣陸佰元($600TWD)。
報名系統 https://mylivescore.pse.is/5ks654
報名編修 https://mylivescore.pse.is/5ks65j
報名單號查詢 https://mylivescore.pse.is/5ks65u
報名結果查詢 https://mylivescore.pse.is/5ks664
信用卡繳費 https://mylivescore.pse.is/5ks66g
報名及繳費相關問題請洽 MY Livescore 客服 Line ID @695fbizo
比賽問題請加twisport大會官方line @694ufigo
大會聯絡電話:0921-228-070
比賽規章下載 https://reurl.cc/yYOQd8
賽事官網 http://www.twisport.com
高雄市體育總會羽球委員會官網 https://kbatw.org/
為夢想我們挺你








