112學年度全國學童盃羽球巡迴賽第7站開始報名囉
參賽資格:全國各縣市112學年度公私立國小在學學生
比賽日期:113.04/6(週六)~04/7(週日)
比賽地點:亞柏會館,高雄市小港區學府路113號
報名日期:自即日起至113年3月15日(週五)下午17:00止
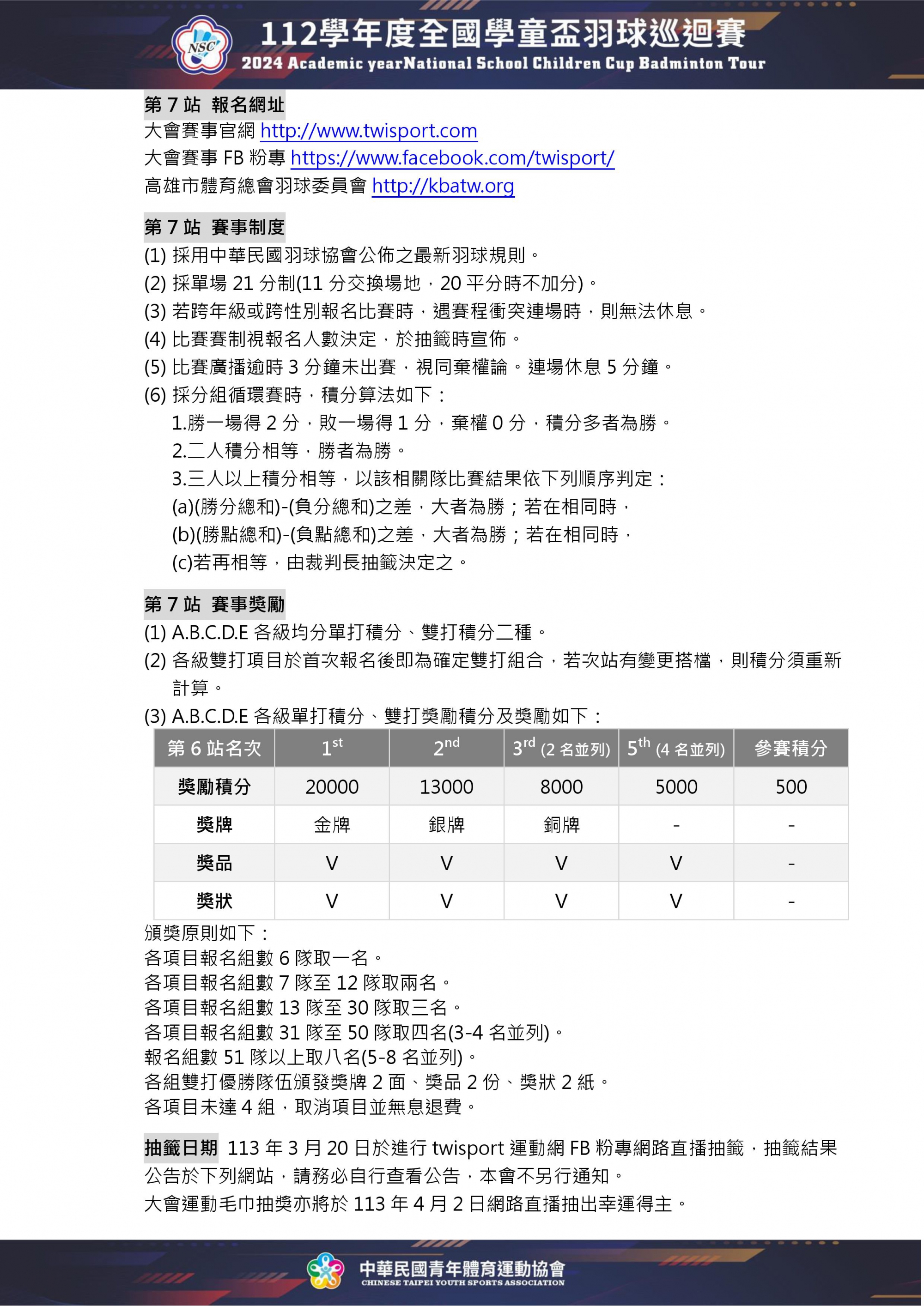
級別/比賽項目/參賽資格
A級男/女單打、A級男/女雙打限6年級學生參加
B級男/女單打、B級男/女雙打限5年級學生參加
C級男/女單打、C級男/女雙打限4年級學生參加
D級男/女單打、D級男/女雙打限3年級學生參加
E級男/女單打、E級男/女雙打限低年級學生參加
各級雙打項目可混校搭配參賽,每人限報名2組。
單打組每人新台幣伍佰元($500TWD)。
雙打組每隊新台幣玖佰元($900TWD)。
凡每組報名者均有大會運動毛巾抽獎機會,中獎名額共200組。
報名系統 https://mylivescore.pse.is/5mpyb4
報名編修 https://mylivescore.pse.is/5mpycn
報名單號查詢 https://mylivescore.pse.is/5mpye4
報名結果查詢 https://mylivescore.pse.is/5mpxwp
信用卡繳費 https://mylivescore.pse.is/5mpyfg
報名及繳費相關問題請洽 MY Livescore 客服 Line ID @695fbizo
比賽問題請加twisport大會官方line @694ufigo
大會聯絡電話:0921-228-070
比賽規章下載 http://reurl.cc/aL8YVZ
賽事官網 http://www.twisport.com
高雄市體育總會羽球委員會官網 https://kbatw.org/
為夢想我們挺你












